COLLEGE OF ENGINEERING, PUNE
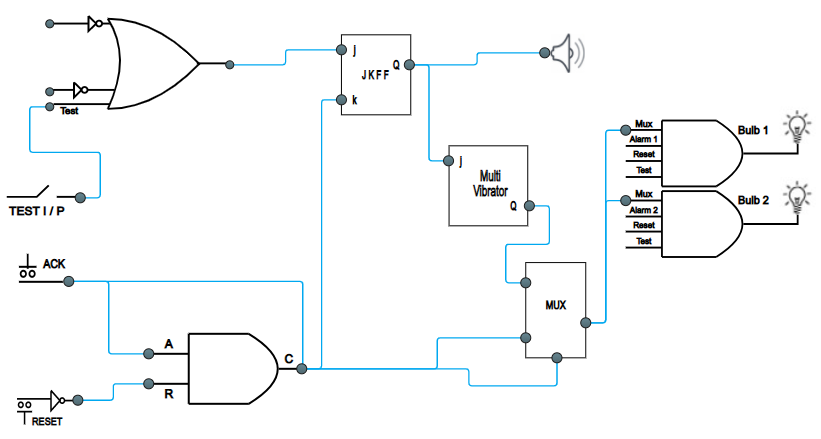
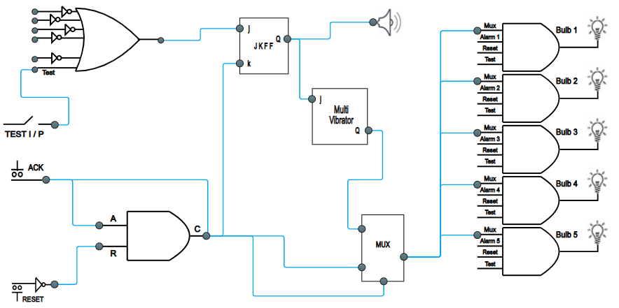
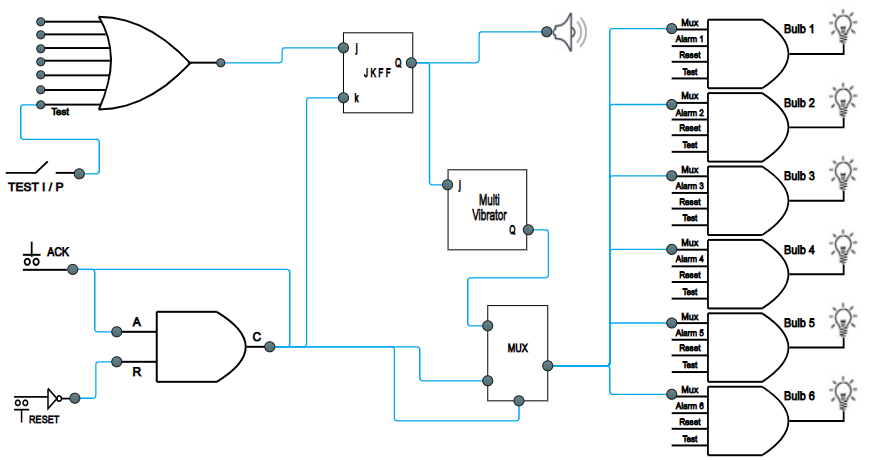
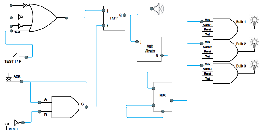
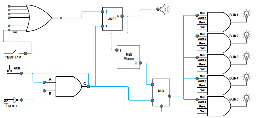
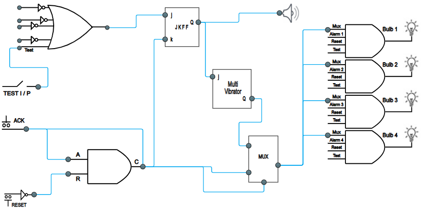
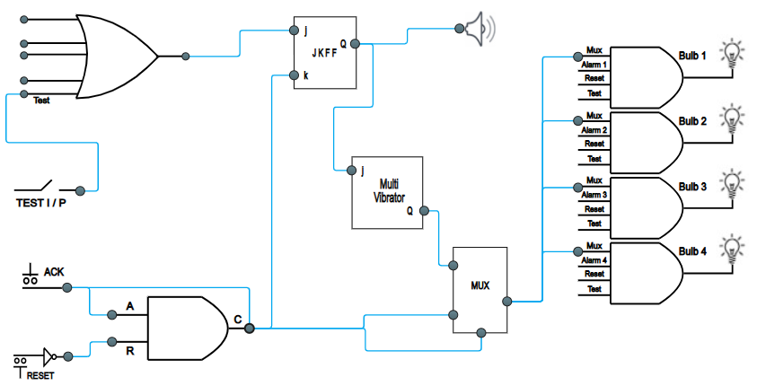
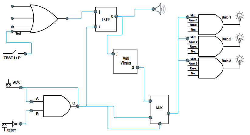
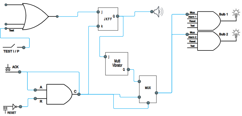
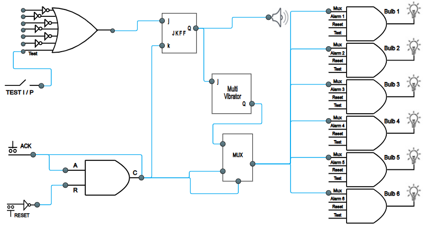
Design an alarm annunciator for flow control system
Start Test
×